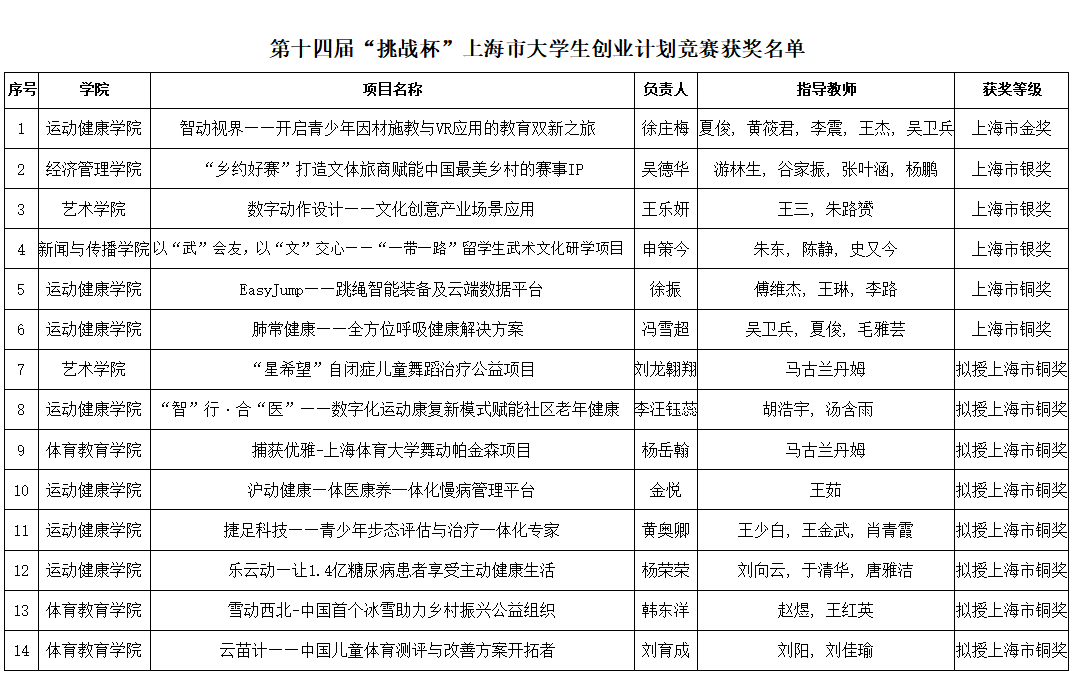
本网讯 6月29日至30日,由共青团上海市委员会、上海市教育委员会、上海市人力资源和社会保障局、上海市科学技术协会、上海市学生联合会共同主办,东华大学承办的第十四届“挑战杯”上海市大学生创业计划竞赛决赛在东华大学成功举办,我校6个项目参加本届市级决赛,最终获得金奖1项、银奖3项、铜奖10项(含在复赛函评中拟授铜奖8项)。

本次大赛规模空前,共吸引来自80余所院校的6.8万名学生参赛,累计提交2.5万个创新创业项目,其中共有74家学校的1131个项目进入第十四届“挑战杯”上海市大学生创业计划竞赛市级复赛。经专家评审,共有358个项目入围市级决赛。通过线下答辩,最终,我校来自运动健康学院的项目《智动视界——开启青少年因材施教与VR应用的教育双新之旅 》斩获上海市赛金奖。

我校金奖项目代表在闭幕式上领奖
“挑战杯”优秀项目展示活动同期在东华大学举行,我校6个入围市级决赛项目参展,参赛学生团队现场与其他高校项目交流讨论。
创新创业学院自今年3月开始组织校级项目选拔以来,经过文本评审、校赛答辩、专家打磨等过程,最终从102个校级参赛项目中选送28个项目参加上海市赛,取得1金3银10铜的好成绩。

在项目组织培育上,学校坚持挖掘体育学学科优势,将创新创业赛事作为人才培养的重要载体,科创育人的重要举措。在学校各部门通力配合下,以赛促学、以赛育人。本届“挑战杯”比赛,经过前期充分动员,各学院精心组织,专任教师悉心指导,我校共推报市赛初赛基数项目740项,市赛复赛项目28项,组织重点项目辅导10余场,全方位保障和提升参赛团队的备赛过程和作品质量,为促进学校高质量发展和“双一流”建设贡献青春力量。

[撰稿 摄影/张扬]
[供稿单位/创新创业学院]
[责任编辑/董杨华]